近日,五楼自拍
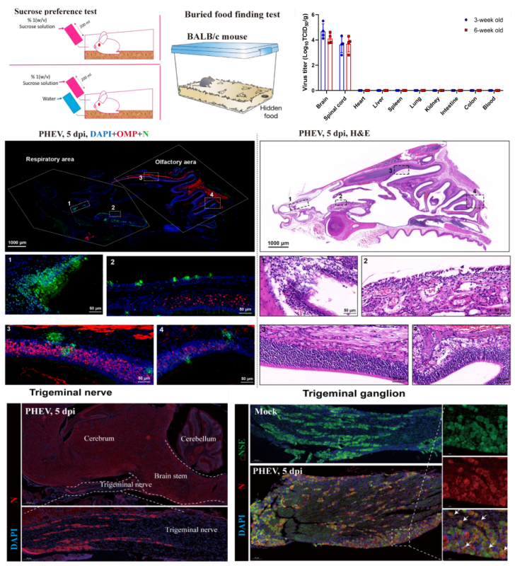
动物病理学研究团队在生命科学领域国际知名期刊PLOS Pathogens发表了题为“PHEV infection: A promising model of betacoronavirus-associated neurological and olfactory dysfunction”的文章。PHEV属于β属冠状病毒的成员,是猪血凝性脑脊髓炎病毒的简称,主要侵害仔猪中枢神经系统,引起非化脓性脑脊髓炎和神经退行性病变。PHEV感染后的神经损伤是导致宿主发病死亡的重要原因,但PHEV经呼吸道途径入侵神经的机制仍不清楚。
该研究成果报道了PHEV经呼吸道感染后导致嗅觉及味觉功能障碍;病毒在鼻黏膜复制后沿嗅神经及三叉神经侵入中枢神经系统引起神经损伤。研究结果不仅有利于扩展PHEV感染与神经损伤相关的基础理论,为临床上猪血凝性脑脊髓炎的综合防控提供参考,而且可将PHEV作为一种模式病毒,开展呼吸道感染冠状病毒所致嗅觉味觉损伤及神经功能障碍的机制研究,具有一定的科学意义。
2019级直博生石俊超及李姿副教授为并列第一作者,贺文琦教授为论文的通讯作者。该研究得到了国家自然科学基金、吉林省自然科学基金、吉林省青年科技人才托举工程等项目的资助。
论文链接://doi.org/10.1371/journal.ppat.1010667
相关图片:
