
近日,五楼自拍
朱冠教授团队于国际水资源顶级期刊《Water Research》发表题为“Novel strategy to quantify the viability of oocysts of Cryptosporidium parvum and C. hominis, a risk factor of the waterborne protozoan pathogens of public health concern”的论文,报道了定量检测水源中隐孢子虫卵囊活力的新方法。此研究由王东强(博士生)等领衔,旨在解决现有检测方法无法灵敏有效区分隐孢子虫种类和活力的问题,以提供更准确的公共卫生风险评估手段。

不同的隐孢子虫物种难以根据卵囊形态区分。上图为混合了三种隐孢子虫的卵囊的显微图片,其中C. parvum可感染免疫力正常的人群,而C. tyzzeri和C. baileyi仅感染鼠和禽类(图片由作者提供)
隐孢子虫是一种水传播原生动物寄生虫,其卵囊可污染水源并引发人类感染。1993年美国威斯康星州密尔沃基市,发生最著名的水传播隐孢子虫病疫情,致使超10万人感染。隐孢子虫虽有超过40种不同的种类,但对人类健康构成威胁的主要为微小隐孢子虫(Cryptosporidium parvum)和人隐孢子虫(C. hominis)这两种。隐孢子虫亦为城市供水和水处理业界必检(或建议检测)项目之一,法定标准方法是对富集后水中固态物质进行免疫荧光显微镜观察,然而不同隐孢子虫物种的卵囊形态基本一致,显微镜检测无法区分,且技术灵敏度欠佳。

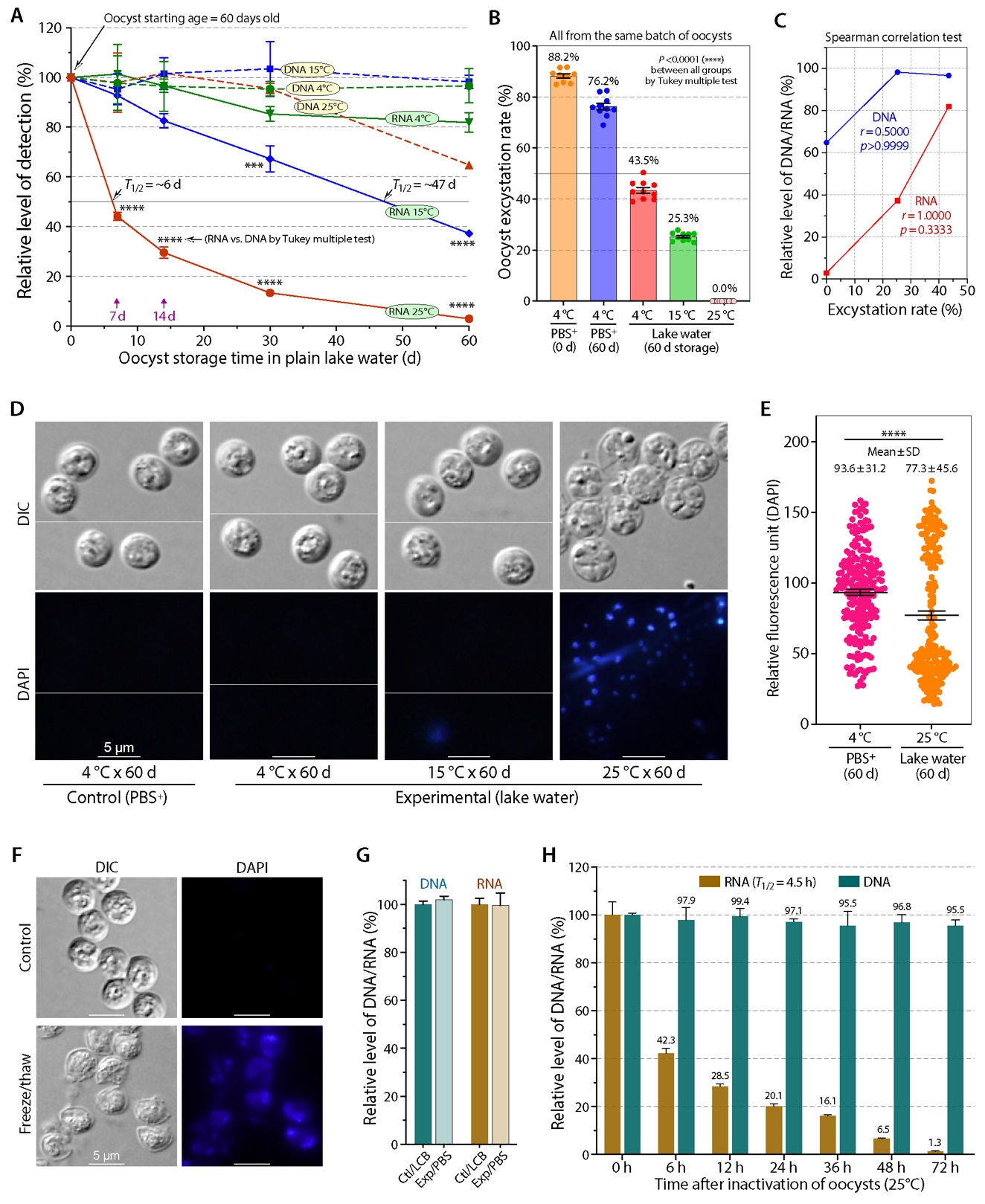
隐孢子虫卵囊可在失活后数周内保持形态和DNA,但RNA可在失活后迅速降解
(图源自Water Research)
而基于PCR的方法虽可区分物种,却不能鉴定卵囊活性。更重要的是,该团队发现,失活后的卵囊能在水中保持形态和DNA长达数周!这可能致使水处理和监测中,因检测到非感染人的物种及失活卵囊而出现误报,加重城市和公众负担;或因灵敏度不足而漏报,增加公共卫生风险。此外,水处理设施需对所实施的卵囊灭活措施效率评估仍缺乏灵敏可靠的分子评估方法。

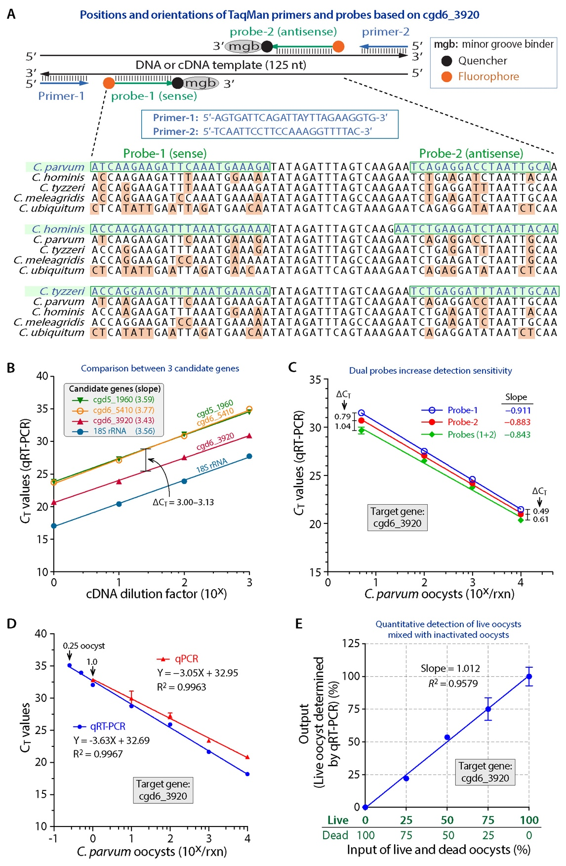
基于隐孢子虫cgd6_3920基因的定量检测RNA(活卵囊)和DNA(总卵囊)的q(RT)-PCR方法的引物和探针设计及其技术灵敏度(图源自Water Research)
针对上述问题,该团队首先确定虫体RNA在卵囊失活后的数小时内降解(半衰期约4.5小时),可作为卵囊活性的合适指标;再从卵囊期高表达的基因中,筛选出可区分隐孢子虫物种的合适基因;并据此建立技术灵敏度高和特异性强的定量RT-PCR方法,用于定量及区分检测具有活性、对人类健康构成主要威胁的微小隐孢子虫和人隐孢子虫卵囊。
该团队研发的新方法利用了TaqMan qRT-PCR和qPCR技术,分别对具有活力的和总的隐孢子虫卵囊进行定量检测,其靶标为隐孢子虫卵囊中高度表达、编码一种功能未知蛋白的基因cgd6_3920,从中选取具有一定保守性与变异性的区域,设计通用引物和物种特异性探针,通过qRT-PCR和qPCR区分检测C. parvum和C. hominis等物种的具有活性的卵囊和总卵囊。此方法的技术灵敏度与特异性高,定量下限分别为0.25卵囊(qRT-PCR)和1.0卵囊(qPCR)。利用标准曲线,研究人员能准确计算样本中活卵囊和总卵囊数量,进而评估活卵囊比例,更精确地评估水源中隐孢子虫的风险系数。

基于隐孢子虫18S rRNA基因的、可在属范围内定量检测隐孢子虫(pan-Cryptosporidium)的引物和探针设计及其技术灵敏度(图源自Water Research)
该法可用于定量评估卵囊灭活措施效率,还能扩展至定量检测其他样本(如土壤、食品等)中具有活性和总卵囊的数量,也可通过设计不同探针扩展至检测其他隐孢子虫种类,以进一步提升检测的覆盖面与实用性。此外,该团队也建立了基于18S rRNA基因、高灵敏度检测隐孢子虫属所有物种的TaqMan qPCR方法,便于样本初筛,能从大量样本中筛选出隐孢子虫阳性样本,以供后续检测和研究。
这项新方法在中国长春市及周边地区的实际水样和土壤样本中得到了验证。研究人员在17个地点采集了43份水样和79份土壤样本,检测到了四种隐孢子虫种类。新方法成功鉴定且量化了其中的C. parvum卵囊,呈现出不同样本中活卵囊比例的显著差异(从河流样本的19.9%至靠近畜牧场土壤样本的90.6%)。
该研究提供了一种可靠且高效检测及量化水源与土壤中隐孢子虫活卵囊的方法,为公共卫生风险评估提供了强有力的工具。这不仅有助于改善水处理和监测措施、减少误报,还能为流行病学调查和水源保护策略提供宝贵的数据支持。
本项目受国家重点研发计划(2022YFE0114500)与吉林省重点研发项目省科技发展计划(20220202059NC)资助
论文链接(开放使用)://www.sciencedirect.com/science/article/pii/S0043135424006894